科研实力!郑州痛风风湿病医院3篇论文荣登中华医学会学术年会
近日,中华医学会肾脏病学分会正式发布第二十八届学术年会论文录取通知,郑州痛风风湿病医院肖亚楠、徐学成、杜爱华三位医生的科研成果均顺利通过专家评审,获大会收录并将以书面交流形式参与学术分享,充分展现了医院在风湿病与肾脏病交叉领域的临床科研水平与创新能力。
中华医学会肾脏病学分会学术年会是国内肾脏病学领域规模宏大、学术水平顶尖的专业盛会,本届年会定于2025年10月21日-25日在郑州召开,汇聚全国肾脏病学及相关领域的顶尖专家学者,聚焦学科前沿动态与临床实践难点,为学术交流与科研成果转化搭建高端平台。大会对投稿论文采用严格的专家评审机制,入选成果需经多轮专业审核,兼具科学性、创新性与临床应用价值。


此次郑州痛风风湿病医院入选的3篇论文,紧扣临床实际需求,围绕风湿免疫病患者肾功能相关问题展开深入研究:
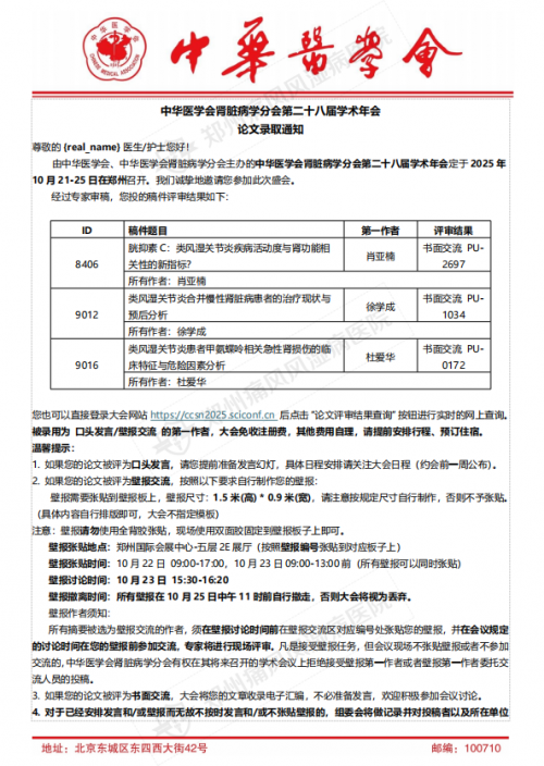
肖亚楠医生的《胱抑素C: 类风湿关节炎疾病活动度与肾功能相关性的新指标?》探索胱抑素 C 在类风湿关节炎病情评估与肾功能监测中的潜在价值,为临床诊疗提供新的参考方向;
徐学成医生的《类风湿关节炎合并慢性肾脏病患者的治疗现状与预后分析》基于临床数据剖析该类合并症患者的治疗难点与预后影响因素,为优化诊疗方案提供实证依据;
杜爱华医生的《类风湿关节炎患者甲氨蝶呤相关急性肾损伤的临床特征与危险因素分析》聚焦药物治疗安全性,深入挖掘甲氨蝶呤相关肾损伤的临床规律与防控重点,对提升用药安全具有重要指导意义。
作为专注于痛风、风湿病诊疗的专科医院,郑州痛风风湿病医院始终秉持“临床驱动科研,科研服务临床”的理念,高度重视学科建设与科研创新工作,鼓励医护人员围绕临床痛点开展研究,持续推动科研成果向临床应用转化。此次3篇论文同时入选国家级学术年会,不仅是对三位医生科研能力的肯定,更是医院在风湿病与肾脏病交叉领域诊疗研究实力的集中体现。
下一步,医院将组织相关团队积极参与本次学术年会,通过聆听前沿报告、参与学术讨论等方式,与全国同行深入交流学习,同时依托大会平台分享研究成果,为推动风湿病合并肾功能损伤领域的诊疗发展贡献力量。未来,郑州痛风风湿病医院也将继续加大科研投入,搭建更高水平的科研创新平台,培养更多优秀的专科医疗人才,以更优质的医疗技术与服务守护患者健康。
作者介绍:

杜爱华医生
中国中医药研究促进会中医药传承发展工作委员会委员、海峡两岸医药卫生交流协会风湿免疫专业委员会附着点炎学组首届常委、美国风湿病学会(ACR) 国际会员欧洲抗风湿病联盟(EULAR)会员、澳大利亚·昆士兰大学迪亚曼蒂纳(Diamantina)研究所访问学者、奥地利·第 62 届欧洲肾脏协会年会(ERA 2025)访问交流学者、河南省医学科普学会风湿专业委员会第一届副主任委员、河南类风湿医学研究院院长、河南省康复医学会风湿病康复分会委员
从事风湿免疫病临床诊疗工作20余年,擅长类风湿关节炎、痛风性关节炎、强直性脊柱炎、骨性关节炎等风湿疾病规范化诊疗及慢病管理。主张类风湿关节炎个体化针对性治疗,根据不同期型发病原理等因素,将患者治疗分为不同疗程、不同恢复阶段,采用局部联合全身综合治疗方案,全面改善类风湿关节炎患者免疫力。以第一或共同作者发表在《International Journal of Rheumatic Diseases》等国际SCI期刊共计4篇,并有10余篇论文被国内外风湿领域学术大会收录!
门诊时间:
每周一至周日—郑州痛风风湿病医院(郑州地铁七号线王胡砦站B口出,往北直行100米左右)

徐学成医生
亚太痛风联盟HGMC郑州分中心专家组成员、中国中医药研究促进会中医药传承发展工作委员会委员中华中医药协会会员、全国痛风一张网·难治性痛风"十五五”攻坚医疗专家组成员、河南省医学科普学会风湿专业委员会第一届委员、河南省康复医学会风湿病康复分会委员
一直深入痛风临床诊疗线,擅长早中晚不同发病时期痛风、痛风石、痛风性肾病、骨关节炎、股骨头坏死的诊断与中西医结合的治疗方法。其所著多篇论文被第27届亚太风湿病协会联盟(APLAR)大会、中华医学会第二十六次全国风湿病学学术会议等多个国内外风湿病相关领域学术大会收录!
门诊时间:
每周一至周日—郑州痛风风湿病医院(郑州地铁七号线王胡砦站B口出,往北直行100米左右)

肖亚楠医生
从事风湿免疫病临床医疗工作近10年,擅长中西医结合诊治痛风性关节炎、高尿酸血症、痛风伴痛风石、类风湿关节炎、骨关节炎等代谢、风湿免疫病及骨关节病。对各种原因导致的手、膝、脚等关节疼痛、活动受限的治疗经验丰富。撰写的有关风湿免疫病方面的学术论文被中华医学会肾脏病学分会第二十八届学术年会录用。
门诊时间:
每周一至周日—郑州痛风风湿病医院(郑州地铁七号线王胡砦站B口出,往北直行100米左右)
关键词:
责任编辑:孙知兵
免责声明:本文仅代表作者个人观点,与太平洋财富网无关。其原创性以及文中陈述文字和内容未经本站证实,对本文以及其中全部或者部分内容、文字的真实性、完整性、及时性本站不作任何保证或承诺,请读者仅作参考,并请自行核实相关内容。
如有问题,请联系我们!
- 恒小花:如何利用AI人工智能提升工作效率2025-10-13
- 播报:天禄科技股东户数下降2.03%,户均持股22.05万元2025-10-13
- 金银河:子公司千吨级高纯铷铯盐重结晶法项目将达产2025-10-13
- 心玮医疗-B于10月10日斥资126.74万港元回购2万股_动态焦点2025-10-13
- 四环医药(00460.HK)受托人已就股份奖励计划购买1000万股2025-10-13
- 广西平果 拼出1分希望!2025-10-13
- 中国9月出口(以美元计价)同比增长8.3%,进口增长7.4% 精彩看点2025-10-13
- 三一重能成立两家新能源公司,均含风电相关业务_天天资讯2025-10-13
- 志特新材在西藏成立新公司 注册资本1亿2025-10-13
- 药明生物、哔哩哔哩-W等:10月13日港股多股下跌2025-10-13
- 前沿热点:融资折算率调整影响有限 公募切换仓位保“收成”2025-10-13
- CFCA执金融科技之笔 绘就金融高质量发展新图景2025-10-13
- 中金金融认证中心(CFCA)产品-安心验2025-10-13
- 视焦点讯!出太阳了!山东13日、14日大部分地区多云或晴天2025-10-13
- 《移动终端数字证书应用技术规范》核心内容解读2025-10-13
- PriceSeek提醒:10月13日丁二烯销售动态_焦点关注2025-10-13
- 海关总署:今年前三季度我国货物贸易进出口33.61万亿元 同比增长4%2025-10-13
- 焦点信息:上纬新材复牌后20cm跌停 公司未来三年不存在借壳上市的计划2025-10-13
- CFCA数字证书赋能智能眼镜支付方案,安全护航“智付”新体验2025-10-13
- 最新:双11前,10万棵圣诞树加入速卖通海外托管2025-10-13
- 海尔集团与蚂蚁集团:10月11日签约,多领域深度合作2025-10-13
- 中信建投证券:重视钴和稀土的战略配置机遇-每日头条2025-10-13
- 融资融券周报:两融余额上周增加476.19亿元2025-10-13
- 百得胜水漆轻高定:柜墙门一体化赋新高端家居格局2025-10-13
- 每日焦点!森泰股份:10月10日获融资买入148.29万元2025-10-13
- 长寿编码:重写生命的时间表2025-10-13
- 当前信息:天眼新知 需求升级驱动养生保健变革,技术赋能开启行业高质量发展2025-10-13
- 焦点速讯:摩比:智慧新能源管理项目订单突破千万级规模2025-10-13
- 神舟二十号乘组工作日志“更新” 各项在轨工作有序推进2025-10-13
- 光华科技(002741.SZ):公司磷酸铁锂产能为1.4万吨2025-10-13
精彩推荐
- 心玮医疗-B于10月10日斥资126.74万港元回购2万股_动态焦点
- 四环医药(00460.HK)受托人已就股份奖励计划购买1000万股
- 广西平果 拼出1分希望!
- 志特新材在西藏成立新公司 注册资本1亿
- 药明生物、哔哩哔哩-W等:10月13日港股多股下跌
- 最新:双11前,10万棵圣诞树加入速卖通海外托管
- 海尔集团与蚂蚁集团:10月11日签约,多领域深度合作
- 融资融券周报:两融余额上周增加476.19亿元
- 当前信息:天眼新知 需求升级驱动养生保健变革,技术赋能开启行业高质量发展
- 焦点速讯:摩比:智慧新能源管理项目订单突破千万级规模
- 神舟二十号乘组工作日志“更新” 各项在轨工作有序推进
- 九福来完成收购河南丽轩网络科技的全部股权
- 创升控股(02680.HK)复牌
- 美团回应“外卖骑手能屏蔽顾客”:设置后 365 天内不会接到相应用户订单、后续将进一步推广
- 广州喜乾商贸商行(个人独资)成立 注册资本1万人民币
中国互联网违法和不良信息举报中心